Skip to main content
Skip table of contents

How is learning plan progress calculated?

A user’s progress score gradually increases as they complete each object in a learning plan. In order to reach 100% complete, a user must complete all the objects, including viewing videos, reading articles, attending/passing events, and successfully completing SCORM courses.

For example, if a learning plan contains 18 objects and the user has only completed 12 out of 18 objects, the completion score will be 66%. The Fuse Courses engine uses the following calculation to obtain the user's progress as a percentage: 12/18*100= 66%.

A user's completion date is when they have completed all items of content in the learning plan. This means if a learning plan is created on 20th October, but the user has already completed all items of content in the learning plan on 15th October, prior to the learning plan's creation, the user's completion date will be 15th October rather than the creation date of the learning plan. 


When calculating a user's learning plan progress score, the legacy Completeness engine would only count the total number of high level objects (such as topics and events) and excluded individual items within topics, such as videos, articles, and files.

In January 2020, clients were migrated from the legacy Completeness engine to the new Fuse Courses engine, as the legacy engine was unscalable and had difficulties processing learning plan updates for multiple users simultaneously. This issue meant it would often take weeks for a user’s learning plan progress score to increase.

Which objects can be added to a learning plan?

A learning plan can consist of multiple learning object types such as topics (containing videos, files, SCORM courses, and articles), SCORM courses, formal assessments, and events.

The following objects can be added to a learning plan:

Object typeDescription
Topic

A topic can contain multiple items of content as well as SCORM courses. Each object inside a topic counts towards a user’s learning plan progress score. If an assessment is attached to a topic, the assessment also counts towards the learning plan progress score. 

For example, if a topic contains 5 items of content, each item of content is counted individually.

The following can be added to a topic:

  • Video: The user must watch a required percentage of the video, in order for it to count towards the progress score. If a user does not watch the required percentage of the video, it will not count towards the progress score.

  • File: The user must view the file, in order for it to count towards the progress score. In order to count as viewed, the user must view the content Content homepage in which the file exists. The user does not have to view all pages in a file. 

  • Article: The user must view the article, in order for it to count towards the progress score. 

  • SCORM course: The user must open and complete the SCORM course in order for it to count towards the progress score. 

SCORM courses are created externally and uploaded to Fuse. Fuse is not responsible for the maintenance or configuration of SCORM courses. The client must ensure that SCORM courses are formatted correctly and that they follow universal standards.

SCORM course

A SCORM course can be added to a learning plan as a high level object, independent of a topic. The user must complete the SCORM course in order for it to count towards the progress score. 

A SCORM course can be added as an individual high level object in a learning plan, as well as part of a topic.

Formal assessment

The user must successfully complete the formal assessment in order for it to count towards the progress score. 

Event

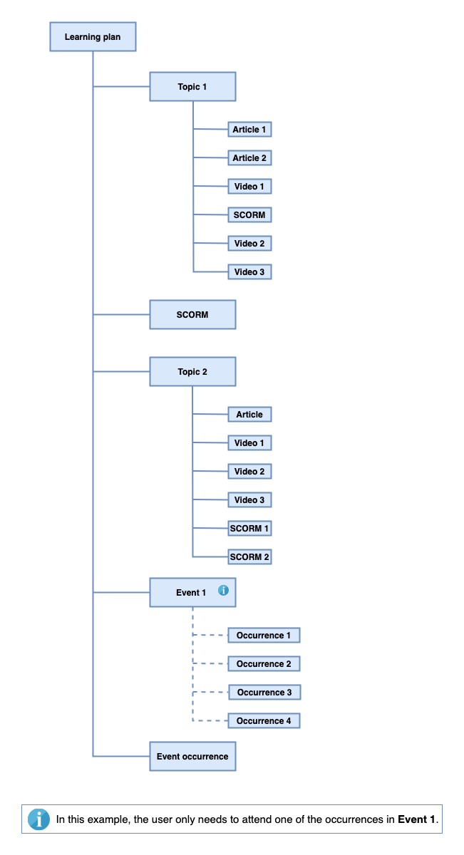
If an event is added to a learning plan, the user must to be marked as “Attended” for one of the event’s occurrences, in order for it to count towards the progress score.

A specific Event occurrence

If a specific event occurrence is added to a learning plan, the user must to attend that occurrence only, in order for it to count towards the progress score.

If the user attends different occurrence for the same event, it will not count towards the learning plan progress score.

The following diagram shows an example of how a learning plan might be structured: 


Can a learning plan progress score be altered?

A learning plan progress score can be altered in the following scenarios: 

  • If new content is added to a topic in the learning plan, the user's progress score will decrease accordingly. 

  • If content in a topic is deleted, the user's progress score will increase accordingly. 

  • If learning plan is reset, the user's learning plan progress is set to 0% and the user must re-complete the learning plan.

  • If a new object is added to the learning plan, such as topic, event or SCORM course, the user's progress score will decrease accordingly.

  • If questions are removed from a formal assessment, the user's progress score will decrease accordingly. 

  • If a completed formal assessment is modified in such a way that the user must redo the assessment, the user's progress score will decrease accordingly. 

Examples scenarios

Learning plan A

  • New Courses engine: progress score will be: 14.2%.
  • Legacy Completeness engine: progress score will be: 25%.
High level objectContentFormal assessmentsEvent attendanceEvent pass/fail Points

Topic 1

51--6
Topic 2

34

0--34
Event 1

0

01-1
Event occurence 2

0

0011





Total: 42

Learning plan B

  • New Courses engine: progress score will be: 4.1%.
  • Legacy Completeness engine: progress score will be: 50%.
High level objectContentFormal assessmentsEvent attendanceEvent pass/failPoints
Topic 1240--24
SCORM 110001





Total: 25
JavaScript errors detected

Please note, these errors can depend on your browser setup.

If this problem persists, please contact our support.