Automatically generated transcriptions
When you first upload a video, if Fuse is able to detect the spoken language and it is one of our supported languages, a transcript in that language is extracted automatically in that language, and if it isn’t one of our supported languages but Fuse recognises it, Fuse translates and then transcribes the video in English.
Auto-transcription only occurs if you have auto-transcriptions enabled in your platform. If you would like auto-transcriptions enabled, please raise a ticket with Fuse Customer Support or speak with your Customer Success Consultant (CSC).
When auto-transcribing videos featuring languages with regional variants, such as English, Spanish, Portuguese and French, Fuse is able to recognise the regional variant being spoken and transcribes the video in that variant. For example, if a video features someone using American English, Fuse will transcribe the video in American English.
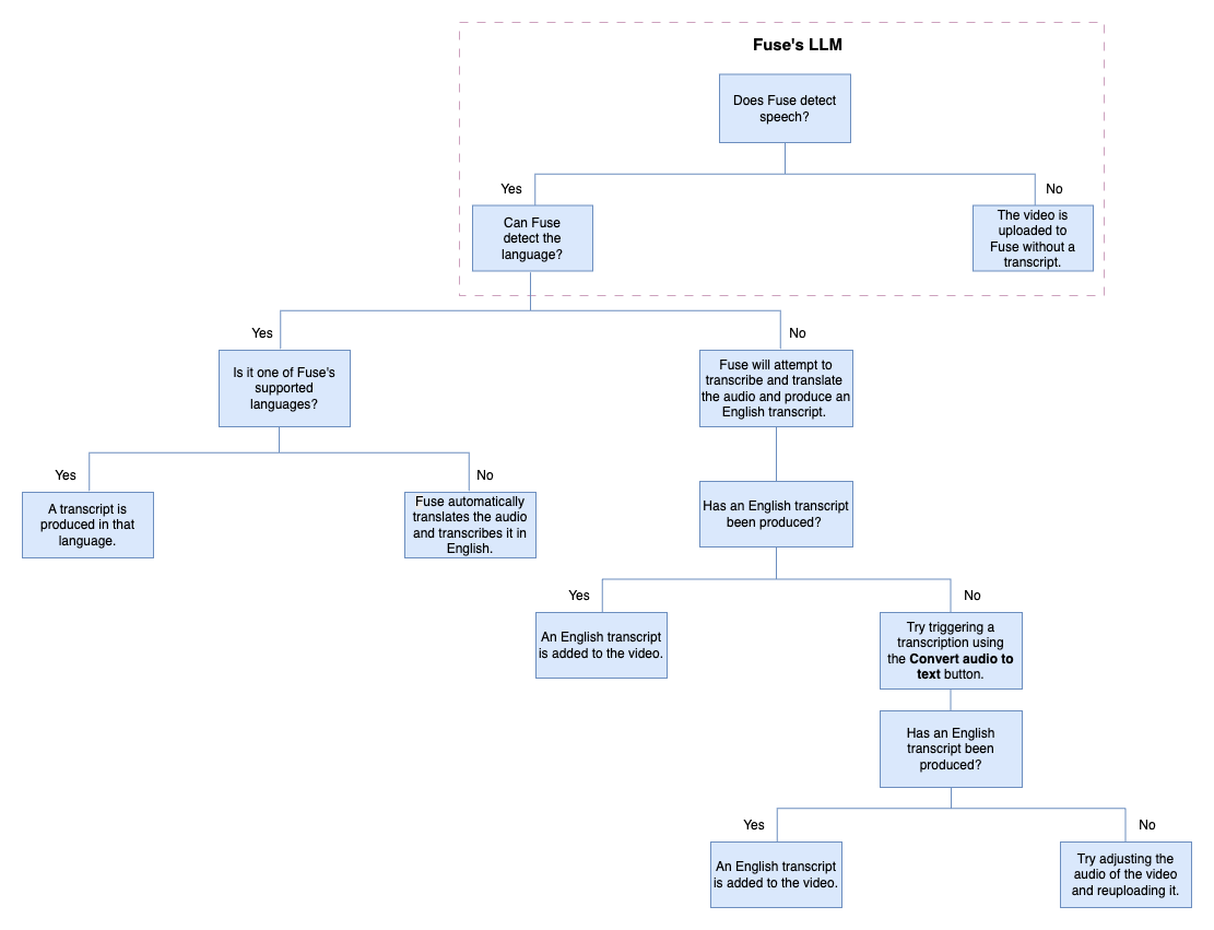
The auto-transcription process
Below you can see the auto-transcription process and the various different outcomes:

Transcribing an existing video in another language
In the Convert audio to text section on the Edit content screen, you can auto-transcribe a video in different languages. For example, you might want to have additional subtitles in other languages alongside the video’s original language.
You can also manually add your own preprepared transcripts in different languages to an existing video by uploading a .SRT file. For more information, see Uploading your own transcripts.
To do this:
On your video, click the ellipsis (…) and from the dropdown, click Edit.
The Edit content screen appears.In the Convert audio to text section, select a language from the Select video language dropdown and click Convert to transcribe the video in the selected language. For example, the video might be in English but you might want to add Danish subtitles too.
The process will start. During the process, please refresh the screen to check if the transcription has completed.
Once completed, the extracted transcript is listed underneath in the Subtitles section, where you can edit the transcript if necessary, and it can be selected by users in the CC (Closed Captions) menu when playing the video.
Limitations
When uploading videos to Fuse, take note of the following limitations:
If Fuse cannot confidently identify the spoken language, Fuse auto-transcribes the video in English by default.
Fuse requires at least 60 seconds of speech to auto-transcribe a video.
If the video contains a mixture of different languages, this may affect the transcription.
If the audio is not clear or of poor quality, Fuse may not be able to auto-transcribe the video.